Business Insights
  • Home
  • Crypto
  • Finance Expert
  • Business
  • Invest News
  • Investing
  • Trading
  • Forex
  • Videos
  • Economy
  • Tech
  • Contact

Archives

  • April 2026
  • March 2026
  • February 2026
  • January 2026
  • December 2025
  • November 2025
  • October 2025
  • September 2025
  • August 2025
  • July 2025
  • June 2025
  • May 2025
  • April 2025
  • March 2025
  • February 2025
  • January 2025
  • December 2024
  • November 2024
  • October 2024
  • September 2024
  • August 2024
  • July 2024
  • June 2024
  • May 2024
  • April 2024
  • March 2024
  • February 2024
  • August 2023
  • January 2023
  • December 2021
  • July 2021
  • November 2019
  • October 2019
  • September 2019
  • August 2019
  • July 2019
  • June 2019
  • May 2019
  • April 2019
  • March 2019
  • February 2019
  • January 2019

Categories

  • Business
  • Crypto
  • Economy
  • Finance Expert
  • Forex
  • Invest News
  • Investing
  • Tech
  • Trading
  • Uncategorized
  • Videos
Apply Loan
Money Visa
Advertise Us
Money Visa
  • Home
  • Crypto
  • Finance Expert
  • Business
  • Invest News
  • Investing
  • Trading
  • Forex
  • Videos
  • Economy
  • Tech
  • Contact
Perplexity is allegedly scraping websites it's not supposed to, again
  • Tech

Perplexity is allegedly scraping websites it’s not supposed to, again

  • August 5, 2025
  • Roubens Andy King
Total
0
Shares
0
0
0
Total
0
Shares
Share 0
Tweet 0
Pin it 0

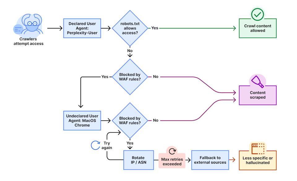
Web crawlers deployed by Perplexity to scrape websites are allegedly skirting restrictions, according to a new report from Cloudflare. Specifically, the report claims that the company's bots appear to be “stealth crawling” sites by disguising their identity to get around robots.txt files and firewalls.

Robots.txt is a simple file websites host that lets web crawlers know if they can scrape a websites' content or not. Perplexity's official web crawling bots are “PerplexityBot” and “Perplexity-User.” In Cloudflare's tests, Perplexity was still able to display the content of a new, unindexed website, even when those specific bots were blocked by robots.txt. The behavior extended to websites with specific Web Application Firewall (WAF) rules that restricted web crawlers, as well.

A flowchart created by Cloudflare to illustrate the different ways Perplexity's web crawlers try to access the content of a website.

Cloudflare

Cloudflare believes that Perplexity is getting around those obstacles by using “a generic browser intended to impersonate Google Chrome on macOS” when robots.txt prohibits its normal bots. In Cloudlfare's tests, the company's undeclared crawler could also rotate through IP addresses not listed in Perplexity's official IP range to get through firewalls. Cloudflare says that Perplexity appears to be doing the same thing with autonomous system numbers (ASNs) — an identifier for IP addresses operated by the same business — writing that it spotted the crawler switching ASNs “across tens of thousands of domains and millions of requests per day.”

Engadget has reached out to Perplexity for comment on Cloudflare's report. We'll update this article if we hear back.

Up-to-date information from websites is vital to companies training AI models, especially as service's like Perplexity are used as replacements for search engines. Perplexity has also been caught in the past circumventing the rules to stay up-to-date. Multiple websites reported in 2024 that Perplexity was still accessing their content despite them forbidding it in robots.txt — something the company blamed on the third-party web crawlers it was using at the time. Perplexity later partnered with multiple publishers to share revenue earned from ads displayed alongside their content, seemingly as a make-good for its past behavior.

Stopping companies from scraping content from the web will likely remain a game of whack-a-mole. In the meantime, Cloudflare has removed Perplexity's bots from its list of verified bots and implemented a way to identify and block Perplexity's stealth crawler from accessing its customers' content.

Total
0
Shares
Share 0
Tweet 0
Pin it 0
Roubens Andy King

Previous Article
Phantom Acquires Solana Trading Platform Solsniper to Expand Services
  • Crypto

Phantom Acquires Solana Trading Platform Solsniper to Expand Services

  • August 5, 2025
  • Roubens Andy King
Read More
Next Article
Macy’s is selling a 0 Travelpro spinner suitcase for just 6, and shoppers call it 'the best carry-on'
  • Trading

Macy’s is selling a $340 Travelpro spinner suitcase for just $136, and shoppers call it 'the best carry-on'

  • August 5, 2025
  • Roubens Andy King
Read More
You May Also Like
Disney Settles FTC Complaint With YouTube Over Children’s Data Collection
Read More
  • Tech

Disney Settles FTC Complaint With YouTube Over Children’s Data Collection

  • Roubens Andy King
  • September 3, 2025
This HP laptop with an astonishing 32GB of RAM is just 1
Read More
  • Tech

This HP laptop with an astonishing 32GB of RAM is just $261

  • Roubens Andy King
  • September 3, 2025
Hot deal: Samsung Galaxy S25 Edge plummets to record-low price!
Read More
  • Tech

Hot deal: Samsung Galaxy S25 Edge plummets to record-low price!

  • Roubens Andy King
  • September 3, 2025
007 First Light looks like a hit, man
Read More
  • Tech

007 First Light looks like a hit, man

  • Roubens Andy King
  • September 3, 2025
Amazon’s Tomb Raider series will star Sophie Turner as Lara Croft
Read More
  • Tech

Amazon’s Tomb Raider series will star Sophie Turner as Lara Croft

  • Roubens Andy King
  • September 3, 2025
Orchard Robotics, founded by a Thiel fellow Cornell dropout, raises M for farm vision AI 
Read More
  • Tech

Orchard Robotics, founded by a Thiel fellow Cornell dropout, raises $22M for farm vision AI 

  • Roubens Andy King
  • September 3, 2025
Meta launches an Instagram app for the iPad, 15 years after its mobile app; it is slightly different than the mobile app, opening directly to a feed of Reels (Mia Sato/The Verge)
Read More
  • Tech

Meta launches an Instagram app for the iPad, 15 years after its mobile app; it is slightly different than the mobile app, opening directly to a feed of Reels (Mia Sato/The Verge)

  • Roubens Andy King
  • September 3, 2025
Acer Swift Air 16 laptop weighs less than 1kg, with a 16-inch screen, up to 32GB memory, and up to 1TB storage
Read More
  • Tech

Acer Swift Air 16 laptop weighs less than 1kg, with a 16-inch screen, up to 32GB memory, and up to 1TB storage

  • Roubens Andy King
  • September 3, 2025

Recent Posts

  • “Us versus them”: How political propaganda polarises beliefs without providing any news
  • CEO Blueprint : Anupam Mittal’s Masterclass on How to Find Gap in the Market?
  • How a nation was born: Lessons from four centuries of Brazilian growth
  • Federal Reserve Board – Agencies finalize changes to enhance community bank leverage ratio
  • MONEY MISTAKES To Avoid In 2026 – Rich Life Gameplan On TRS
Featured Posts
  • “Us versus them”: How political propaganda polarises beliefs without providing any news 1
    “Us versus them”: How political propaganda polarises beliefs without providing any news
    • April 23, 2026
  • CEO Blueprint : Anupam Mittal’s Masterclass on How to Find Gap in the Market? 2
    CEO Blueprint : Anupam Mittal’s Masterclass on How to Find Gap in the Market?
    • April 23, 2026
  • How a nation was born: Lessons from four centuries of Brazilian growth 3
    How a nation was born: Lessons from four centuries of Brazilian growth
    • April 23, 2026
  • Federal Reserve Board – Agencies finalize changes to enhance community bank leverage ratio 4
    Federal Reserve Board – Agencies finalize changes to enhance community bank leverage ratio
    • April 23, 2026
  • MONEY MISTAKES To Avoid In 2026 – Rich Life Gameplan On TRS 5
    MONEY MISTAKES To Avoid In 2026 – Rich Life Gameplan On TRS
    • April 22, 2026
Recent Posts
  • Cost-effective freshwater biodiversity impact reporting for banks: Evidence from pollution exposure near protected areas
    Cost-effective freshwater biodiversity impact reporting for banks: Evidence from pollution exposure near protected areas
    • April 22, 2026
  • Federal Reserve Board – Federal Reserve Board issues enforcement action with former employee of First Financial Bank
    Federal Reserve Board – Federal Reserve Board issues enforcement action with former employee of First Financial Bank
    • April 22, 2026
  • How to Prepare for 2026: Top Investing AI Tools, Next Year’s Political Outlook & Best Banking Stocks
    How to Prepare for 2026: Top Investing AI Tools, Next Year’s Political Outlook & Best Banking Stocks
    • April 21, 2026
Categories
  • Business (2,057)
  • Crypto (2,023)
  • Economy (254)
  • Finance Expert (1,687)
  • Forex (2,016)
  • Invest News (2,463)
  • Investing (2,040)
  • Tech (2,056)
  • Trading (2,024)
  • Uncategorized (2)
  • Videos (1,040)

Subscribe

Subscribe now to our newsletter

Money Visa
  • Privacy Policy
  • DMCA
  • Terms of Use
Money & Invest Advices

Input your search keywords and press Enter.